发布时间:2022-05-19 15:01:38 作者:本站编辑 来源:本站原创 浏览次数:

舞剧《草原英雄小姐妹》于2019年荣获中国文化艺术最高奖——第十六届“文华大奖”
为贯彻落实《内蒙古自治区国民经济和社会发展第十四个五年规划和2035年远景目标纲要》,按照文化和旅游部“十四五”艺术创作规划以及自治区关于深化国有文艺院团改革相关工作要求,促进我区舞台艺术事业持续繁荣发展,编制本规划。
以习近平新时代中国特色社会主义思想为指导,深入学习贯彻习近平总书记关于文艺工作和乌兰牧骑事业发展的重要指示精神,以社会主义核心价值观为引领,以弘扬中华优秀传统文化为根脉,以改革创新为动力,把好政治方向和意识形态关,不断铸牢中华民族共同体意识,创作和推出一批“中国梦”题材、现实题材、爱国主义和革命历史题材、民族团结进步题材等传播正能量、彰显时代精神的重点主题艺术精品,培养和推出一批优秀艺术人才,为人民群众享有更加充实、更为丰富、更高质量的精神文化生活作出积极贡献。——坚持党对文艺工作的全面领导。始终坚持马克思主义在意识形态领域的指导地位,认真落实习近平总书记关于文艺工作的重要论述精神,不断增强“四个意识”、坚定“四个自信”、做到“两个维护”,把党对文艺工作的战略部署和工作要求贯穿到艺术创作发展全过程、各方面。——坚持以社会主义核心价值观为引领。坚持“二为”方向和“双百”方针,牢牢把握社会主义先进文化前进方向,以社会主义核心价值观引领艺术创作,使之成为贯穿艺术创作各项工作始终如一的价值准则。创作推出更多传播当代中国价值观念、体现中华文化精神、反映中国人审美追求的优秀作品,激发全社会凝聚起开启社会主义现代化强国新征程的强大精神力量。——坚持以人民为中心的创作导向。坚持艺术创作为人民、艺术创作依靠人民、艺术创作成果由人民共享的导向,把更好地保障人民文化权益,更好地满足人民多样化、多层次、多方面的文化需求作为艺术创作的立足点。深入生活,扎根人民,观照人民生活,表达人民心声,努力实现人民对美好生活的向往。——坚持全面提升艺术作品质量。坚持艺术创作与时代同行,加强规划引领和资源统筹,坚持思想性、艺术性、观赏性相统一的原则,把提高质量作为文艺作品的生命线。实施精品战略,重视剧本创作,遵循艺术规律,尊重艺术家创造性,创作推出更多讴歌党、讴歌祖国、讴歌人民、讴歌英雄、讴歌新时代的优秀作品,促进各地区、各门类艺术创作全面繁荣,不断向艺术高峰迈进。——坚持以改革促发展。以国有文艺院团改革为契机,优化自治区舞台艺术发展环境,积极促进我区新时代艺术创作的创新、繁荣、发展。以深化改革激发艺术创作生产的活力,增强艺术创作生产动力,营造全社会参与艺术创作发展的良好氛围。——坚持社会效益和经济效益相统一。坚持把社会效益放在首位,充分尊重艺术创作规律和市场规律,以接地气、传得开、留得下为目标,在保障文化惠民的基础上,努力以创新作品开拓演出市场,实现社会效益和经济效益的统一。展望2035年,自治区艺术事业全面繁荣,艺术团体活力迸发,艺术作品质高量多,艺术队伍人才辈出,艺术创作生产机制更加健全,艺术评价体系更加完善,实现国有文艺院团创演能力和质量、管理水平和效能显著提升。锚定这一远景目标,自治区“十四五”时期艺术创作发展目标为:建立一系列创新优秀艺术作品脱颖而出的政策制度和激励机制,创作人员的创作热情持续迸发,原创能力不断增强;培养和造就一批德艺双馨的高水准优秀艺术人才和新型艺术科技人才,形成层次更加分明、专业更加齐备的人才体系;建立一套更加科学的艺术评价体系和艺术评论制度,对艺术创作的指导更加权威、更加专业;推出一批体现时代水准和地方特色、具有国内国际影响力的优秀艺术作品,在国家“文华奖”“五个一工程奖”“国家舞台艺术精品创作工程”“国家艺术基金”等全国性重要艺术评比、评审、比赛中再创佳绩,推动艺术创作走在西部和少数民族地区前列,实现我区艺术从“高原”迈向“高峰”的跨越。围绕中国共产党成立100周年、全面开启社会主义现代化强国新征程、党的二十大、新中国成立75周年、中国人民抗日战争暨世界反法西斯战争胜利80周年等重要时间节点,重点抓好现实题材创作,围绕党史、新中国史、改革开放史、社会主义发展史等统筹创作规划,遴选重点选题,组织全区各文艺院团、院校和艺术创作机构,创作推出一批精品力作。——党在革命、建设、改革时期形成的重要精神。以伟大的建党精神、红船精神、井冈山精神、延安精神、抗疫精神、航天精神、蒙古马精神、乌兰牧骑精神、守望相助理念、“齐心协力建包钢”“三千孤儿入内蒙”等主题开展创作,围绕举旗帜、聚民心、育新人、兴文化、展形象的使命任务,扎根中国特色社会主义伟大实践进行艺术创造,以坚定的文化自信建设社会主义文化强国。——国家重大战略及自治区重要部署。围绕人类命运共同体、“一带一路”倡议、黄河文化、长城和黄河国家文化公园、西部开发、农村牧区振兴、“生态优先、绿色发展”“两个屏障”“两个基地”“一个桥头堡”等为主题,坚持创造性转化、创新性发展,坚持守正创新,创作推出一批现实题材优秀作品。——铸牢中华民族共同体意识。围绕培育和践行社会主义核心价值观,深入挖掘中华文化底蕴,铸牢中华民族共同体意识,创作生产一批唱响共产党好、社会主义好、改革开放好、伟大祖国好、各族人民好的艺术作品,引领各族群众树立正确的历史观、民族观、国家观和文化观,促进各民族像石榴籽一样紧紧拥抱在一起,凝聚起“中华民族一家亲、同心共筑中国梦”的强大精神力量。(一)推进“扎根基层、情系人民”主题实践活动。将艺术工作者深入基层活动纳入制度化管理,组织文艺院团和艺术工作者深入基层、扎根人民,到人民群众生产生活第一线开展采风和创作活动,不断推出反映人民关切、紧跟时代的精品力作。建立健全“扎根基层、情系人民”的长效机制,设立农村牧区采风基地,开展创作采风、演出交流、人才培训、辅导服务活动,促进新时代艺术采风创作与基层群众日益增长的精神文化需求的精准对接,不断提升文艺为人民服务能力。推动媒体与艺术创作的有机对接,充分利用广播电视、报纸期刊、新媒体、网络等媒介多层次、多角度宣传推介主题实践活动,提供创作成果展示传播平台。(二)抓好新时代艺术精品创作。引导广大文艺工作者坚持以人民为中心的创作导向,鼓励国有文艺院团探索组建创作联合体,吸纳社会力量参与艺术创作,采取委托创作、征集创作、联合创作,通过多种渠道采用各类“微作品”等方式,不断充实艺术创作力量,丰富艺术创作内容。全面加强剧本创作,坚持用中华文化浸润民族团结,把保护弘扬民族优秀文化与传承建设各民族共享的中华文化有机结合起来,加大精神价值和文化内涵研究挖掘力度,着力打造一批具有中华文化底蕴、充分汲取各民族文化营养、融合现代文明的舞台艺术作品、美术作品等。推进优秀传统经典剧目的复排与创新。在作品编创、舞台呈现、展演展示、舞美道具、服装服饰等方面正确把握政治导向,着力推出内涵丰富、意蕴厚重的中华文化符号和形象。全面推动文化与旅游深度融合,艺术与科技创新融合,加大数字技术应用力度。
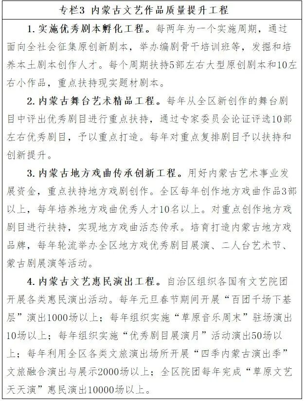
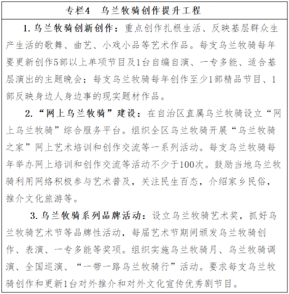
(1)充分利用内蒙古音乐、舞蹈资源优势,融入时代精神,精心打造反映中国精神、富有时代气息、充满艺术魅力和地域特点的民族歌剧、舞剧和歌舞剧优秀作品。(2)大力加强我区特色地方戏剧目创作。发挥地域优势,创作一批歌颂主旋律、弘扬正能量的现实题材和新编革命历史题材的京剧、二人台、蒙古剧、漫瀚剧、晋剧、评剧等优秀作品。(3)加强话剧、音乐剧、儿童剧、杂技剧创作。补短板、强弱项,推进新型艺术剧种的创作与普及工作,努力形成有鲜明地方特色的艺术风格与品位。(4)在歌舞、曲艺、民乐、交响乐、无伴奏合唱等方面确保重点创作精品剧节目、音乐会或主题晚会。(5)探索发展“沉浸式”演出和实景剧创作。在艺术创作过程中注重文旅融合“沉浸式”和实景剧创作与演出,充分利用当地各类文化和旅游资源,推出驻场演艺项目,为当地文旅融合发展推波助澜,提升当地文化和旅游在国内外的影响力。(1)歌曲:传承、弘扬、创新、发展中华民族优秀传统文化,加强时代气息浓郁、主题鲜明、广为流传的优秀歌曲创作。重点保护传承蒙古族长调,复排和推出原创经典歌曲作品。(2)交响乐和民乐:利用我区传统音乐优势,推进内蒙古交响乐、民乐创造性转化和创新性发展,创作推出紧跟时代、弘扬主旋律的内蒙古交响乐和民乐作品。(3)舞蹈:推动中华民族优秀传统舞蹈的传承与发展,重点加强独舞、双人舞、三人舞创作,挖掘、传承和创新创作优秀民间舞蹈和蒙古族舞蹈。(4)曲艺:全面发展我区曲艺各门类,深入挖掘江格尔、格斯尔等非物质文化遗产当中丰富的中华优秀传统文化元素,传承创新表演形式和创作手法,推进民族曲艺繁荣发展。(5)小戏小品:加强弘扬主旋律、讴歌时代精神的现实题材小戏小品创作。鼓励基层院团以小戏小品创作为主要抓手,推出更多接地气、传得开、留得下的小型多样节目。(6)杂技(魔术):从中华优秀传统文化艺术宝库中汲取营养,突出特色、大胆创新,精心创作一批内蒙古特色优秀杂技和魔术等作品。3.培育网络艺术作品的创作。鼓励网络艺术创作,培育“艺术+科技、旅游、金融、产业、互联网”的跨界融合创作模式,打造网络艺术创新品牌。鼓励网络原创作品、网络剧节目创作,鼓励艺术家积极运用网络创作传播优秀作品,采取多渠道、多平台展示。 4.美术创作。抓好全区美术创作工作,加强美术展览及美术馆业务建设。与自治区文联和美术家协会联合组织参加全国各类美术创作展示活动。重点加强重大革命历史、社会主义现代化强国新征程、铸牢中华民族共同体意识、黄河文化题材等重点主题美术作品的创作与展示工作。在“十四五”期间,启动实施内蒙古文艺作品质量提升工程。包括优秀剧本孵化工程、内蒙古舞台艺术精品工程、内蒙古地方戏曲传承创新工程、内蒙古文艺惠民演出工程。1.实施优秀剧本孵化工程。加强舞台剧本创作工作,组织实施优秀剧本孵化工程。抓好剧本、脚本、台本等基础性和原创性创作,提高原创能力。创新艺术项目孵化机制,对优秀剧本和优秀创编人才给予重点扶持,鼓励国有文艺院团面向全国征集未排演制作的优秀舞台剧本。鼓励社会力量参与剧本创作,支持各类文艺院团购买剧本版权进行舞台排演。2.继续实施内蒙古舞台艺术精品工程。进一步支持优秀剧目的创作与演出,继续实施“内蒙古舞台艺术精品工程”。鼓励创作演出反映现实生活和表现时代精神的优秀剧节目;同时,筛选一批具有较大影响、基础较好、尚有潜力的舞台剧节目,对每个剧目定时派专家辅导提高,切实提升作品质量。进一步修改、加工、扶持,加大对入选剧目的评论和宣传推广力度,将入选剧节目纳入政府购买公共文化服务范围,有效扩大社会影响,力争推出一批能够代表内蒙古文艺水准的舞台艺术精品。3.实施内蒙古地方戏曲传承创新工程。重点加强我区地方戏曲优秀作品创作和戏曲人才培养,组织实施内蒙古地方戏曲传承创新工程。加大专项资金的投入力度,大力支持我区地方戏的研究、保护、传承、创作和发展工作。加强对漫瀚剧等濒危剧种的保护扶持力度。在抓好现代戏创作的基础上,探索尝试新编历史剧和整理改编传统戏,传承发展中华民族优秀传统文化。定期举办内蒙古地方戏优秀剧目展演、二人台艺术节、蒙古剧展演等相关品牌活动。通过传统地方戏曲与革命文化、内蒙古特色文化结合,推出一批富有正能量、极具感染力,能够启迪心智、温润心灵,人民群众喜爱的艺术精品。4.实施内蒙古文艺惠民演出工程。立足我区特色文化资源,围绕抓导向、补短板、出精品、惠民生,为优秀剧目提供艺术交流传播平台,继续组织实施“内蒙古文艺惠民演出工程”。包括“百团千场下基层”“草原音乐周末”“优秀剧目展演月”“四季内蒙古演出季”“草原文艺天天演”等系列活动。用好现有文艺传播推广线下线上平台,推动文化与旅游融合发展,通过各种形式开展惠民演出活动,加强艺术普及,服务人民群众。在演出实践中不断加工打磨,提升作品质量。(四)实施乌兰牧骑创作提升工程。
贯彻落实《内蒙古自治区自治区乌兰牧骑条例》,加强乌兰牧骑政治建设和职能建设,充分发挥乌兰牧骑在全区公共文化服务体系中的主力军作用,实施乌兰牧骑创作提升工程。1.加强新时代乌兰牧骑创新创作。以加强人才队伍建设为基础,以创新服务内容和形式为支撑,以完善体制机制为保障,传承和弘扬乌兰牧骑优良传统,各乌兰牧骑结合当地实际,将党的方针政策融入到短小精干的艺术作品创作之中,化作为精神食粮,把乌兰牧骑的艺术品质和精神血脉传承下去。不断提升乌兰牧骑原创能力,结合当地需求,创作音乐、舞蹈、小戏小品、曲艺、地方戏等作品,因地制宜创作推出一批易于传播、轻便灵活、适合基层演出的艺术节目。2.强化“网上乌兰牧骑”建设。建立覆盖全区的乌兰牧骑数字化、信息化体系,构建乌兰牧骑创作网络服务机制。研究开发“乌兰牧骑云”,创新乌兰牧骑服务形式,列出乌兰牧骑创作采风、演出、宣传、辅导、传承、服务等各项“菜单”。创新推出“网上乌兰牧骑”综合服务平台。完善乌兰牧骑网络资源信息平台,为全区乌兰牧骑艺术创作、演出等各项业务进行数据采集汇总、监督管理、辅助分析、展示共享。3.开展乌兰牧骑系列品牌活动。全面展示乌兰牧骑创新创作成果,定期举办内蒙古自治区乌兰牧骑艺术节,开展乌兰牧骑文艺会演、一专多能比赛、新人新作比赛、乌兰牧骑交流演出活动;开展乌兰牧骑优秀剧节目调演和沿黄地区巡演、全国巡演;围绕国家“一带一路”倡议,组织开展“一带一路乌兰牧骑行”和乌兰牧骑对外文化交流活动。(五)加强艺术创作人才队伍建设。将艺术创作人才队伍建设纳入文化和旅游系统人才队伍建设统一规划,推进结构合理、门类齐全的艺术创作人才队伍建设,完善舞台艺术创作人才培养和储备。建立健全人才培养提升、引进、管理、保障与奖励等体制机制,推出一批舞台艺术创作顶尖人才。制定艺术人才培养计划,加强与区内外艺术院校合作,加大对编剧、编导、作曲等原创性、基础性环节和优秀创作人才的扶持力度。大力培养本土原创性人才,注重扶持基层文化机构创作人才培养。加强美术创作实践人才和美术理论人才培养。
(六)加强艺术理论研究和艺术评论。加强艺术理论研究,推动艺术评论工作,以正确的理论评论引导艺术事业健康发展。发扬艺术民主,提倡批评精神,充分发挥理论研究和艺术评论的积极引导作用,重视艺术评论理论成果的深度推广和应用,及时转化为艺术创作生产力。大力加强和充实我区艺术理论、评论、研究人才和乌兰牧骑研究人才队伍建设,建立重大剧目审查评论机制,建立内蒙古艺术评论人才库。利用好舆论媒体、网络、报刊杂志等广泛开展艺术评论,全面提高自治区艺术研究和艺术评论水平。
(七)深化国有文艺院团改革。全面深化国有文艺院团改革任务,加强艺术院团政治建设,强化演职人员的思想理论武装,不断提高政治判断力、政治领悟力、政治执行力,引导艺术创作始终做到围绕中心、服务大局,坚定不移地贯彻中央和自治区的决策部署,始终保持正确的政治方向和以人民为中心的创作导向。制定出台国有文艺院团艺术创作扶持办法,充分调动全区演职人员的创作积极性和主动性。全面激发国有文艺院团创作活力,建立和完善剧本质高量多、剧目纷呈多彩、剧场布局合理、院团人才辈出的可持续发展体制机制和政策体系。建立结构合理的多层次演出供给体系,支持文艺院团不断开展高质量、高水准、多题材、常态化的演出机制。(一)加强组织领导。各级文化和旅游主管部门要把艺术创作工作纳入重要议事日程,做好宏观设计,制定本地区、本部门的具体实施方案。组织好本地区相关部门、文艺院团和艺术创作研究机构科学制定“十四五”时期艺术创作规划。加强艺术创作研究机构建设,鼓励区直、盟市国有文艺院团或艺术研究院所设立创作中心或创研室,旗县国有文艺院团设立创作机构。聚集专业智慧,全方位促进全区艺术创作工作。(二)加大资金保障。自治区和各盟市加大对艺术创作工作的投入力度。充分利用各级艺术事业发展专项资金,通过以奖代补等方式,奖励优秀剧节目的创作生产。合理扩展资金扶持范围,建议旗县级以上人民政府设立艺术创作专项资金。鼓励原创和现实题材创作,不断推出艺术精品,达到“出作品、出人才、出效益”的目的。(三)强化任务落实。把国有文艺院团作为艺术创作的主体,其主要负责人作为艺术创作的第一责任人。各级文化和旅游主管部门要高度重视艺术作品的创作与生产工作,作为年度重点工作任务,主要领导亲自抓,分管领导具体抓,切实加强对这项工作的协调和管理。各级文艺院团要把艺术创作和演出作为中心工作,建立相关制度,采取有力措施,推动艺术创新,营造艺术创作繁荣发展的良好局面。
歌舞剧《我的乌兰牧骑》于2018年被评为国家舞台艺术精品创作工程“十大精品剧目”
转自微信公众号“内蒙古自治区文化和旅游厅”