喜报 | 入选2020年度内蒙古自治区“草原英才”工程青年创新创业人才名单
发布时间:2020-11-20 17:30:22 作者:本站编辑 来源:本站原创 浏览次数:
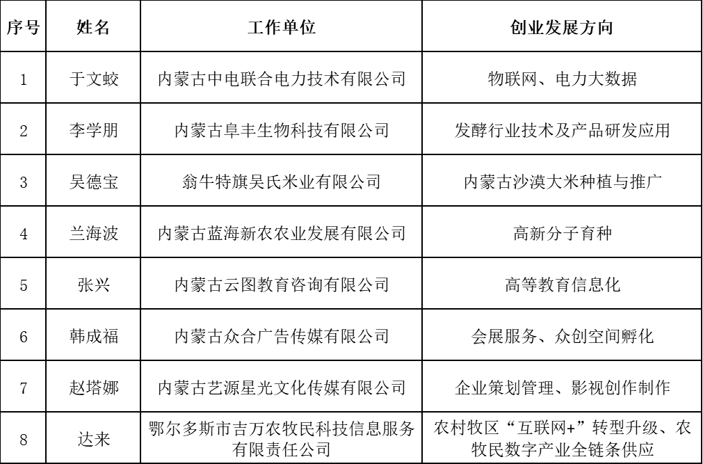
日前,内蒙古自治区人力和社会保障厅、中共内蒙古自治区委员会组织部联合下发文件,公布2020年度内蒙古自治区“草原英才”工程青年创新创业人才入选名单。



入选一层次青年创新人才,培养期为三年(2021-2023年),由“草原英才”工程专项资金资助每人每年5万元;
入选二层次青年创新人才,培养期为一年(2021年),一次性资助每人5万元;
入选青年创业人才,培养期为一年(2021年),一次性资助每人10万元。

