“十四五”高质量发展回顾│内蒙古艺术学院舞蹈学院:践行“22352”办学理念 推动学院高质量发展
“十四五”期间,内蒙古艺术学院舞蹈学院在学校党委的坚强领导下,紧扣铸牢中华民族共同体意识主线,深入践行“22352”的办学理念,圆满完成各项既定目标,在学科建设、人才培养、科研创作、社会服务等方面取得突破性进展,为培育具备中华优秀传统文化素养的高素质舞蹈人才、推动舞蹈特色文化建设以及助力自治区文化事业高质量发展奠定坚实根基。
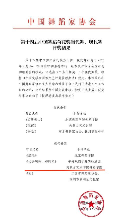
一、学科专业建设成效显著 音乐与舞蹈学获批自治区级一流本科专业建设点,舞蹈表演、舞蹈编导2个专业成功入选国家级一流本科专业建设点,形成“表演—编导—理论”一体化特色学科生态。 积极推进舞蹈学二级学科硕士点建设,2025年在读研究生35人(处于30-50人区间),学科迈向自治区一流。2023年增设舞蹈编创、舞蹈学方向,新增硕士导师4名,在读研究生35人,培养质量获认可,实现规模与质量协调发展。 课程建设成果丰硕,《蒙古舞》系列课程先后入选国家级精品课程、国家级资源共享课、第二批国家一流本科课程;《蒙古族舞蹈技能训练》《蒙古族与“三少民族”舞蹈素材提炼及编创虚拟仿真实验》获评第三批国家一流本科课程,构建起具有示范效应的民族舞蹈课程体系。 二、人才培养质量持续攀升 创新实施“思政引领、课程为核、专业为本、研教协同”的“四维一体”特色人才培养模式,荣获国家级教学成果奖二等奖,为民族地区舞蹈教育提供了鲜活样本。实践育人体系不断完善,构建“学—演—创—赛”贯通式培养路径,人才培养成效凸显,学生就业率位居全校首位。 三、科研创作能力稳步增强 科研立项数量与质量双提升,累计获批国家艺术基金2项、自治区重点项目2项、一般项目14项,建自治区基地1个。录制蒙古族舞蹈特色教材2部,完成“蒙古舞技术技能”教材1部;发表核心期刊论文8篇、省部级72篇。 四、社会服务贡献日益凸显 致力于地方文化的深度服务,大学生乌兰牧骑艺术团的成立,累计举办超过一百场的基层演出和文化支教等实践活动,该团体连续获得共青团中央颁发的“三下乡”社会实践优秀集体荣誉。此外,通过举办“舞蹈学三大体系建设与民族舞蹈教育国际学术研讨会”等超过六十场的学术交流活动,显著增强了舞蹈学院的知名度和影响力。 五、创作展演成果丰硕 与中央戏剧学院联合选送的舞蹈作品《抬头明亮,那时光》荣膺第十四届中国舞蹈荷花奖现代舞奖,在创作与表演领域再获丰硕成果。36名学生前往北京人民大会堂,参演纪念中国人民抗日战争暨世界反法西斯战争胜利80周年文艺晚会《正义必胜》。在第七届内蒙古舞蹈大赛中,共有10部原创作品入围决赛,并斩获22项大奖,其中包括创作一等奖2项、二等奖4项、三等奖2项;表演一等奖4项、二等奖2项、三等奖4项;服装设计奖2项;作曲奖2项。在第二届中国研究生“文化中国”两创大赛中,作品《马兰花》荣获表演组三等奖,《从非遗到课堂:索伦鄂温克“阿罕拜”舞蹈的教育性转化课程设计》荣获教育组三等奖。 六、师资队伍建设不断完善 师资队伍结构持续优化,现有在编教职工34人,其中专任教师32人,教授3人,副教授7人,讲师17人,博士3人。享受政府特殊津贴2人,柔性引进知名专家8人。 “十五五”期间,舞蹈学院将持续以教育强国战略为根本遵循,紧扣教育、科技、人才 “三位一体”战略部署,以学校冲刺博士点、实现跨越发展为契机,立足“十四五”成果与特色,正视差距,以支撑学校“十五五”规划为导向。将民族舞蹈艺术传承与创新作为核心任务,以高质量舞蹈教育培养担当民族文化复兴大任的时代新人,以科技融合创新构建民族舞蹈教育新形态,以特色民族地区育人模式夯实学科发展根基,深化内涵式发展。



























